李干杰:国务院关于2018年度环境状况和环境保护目标完成情况的报告
来源:www.chwjhb.com 发表时间:2019-04-26
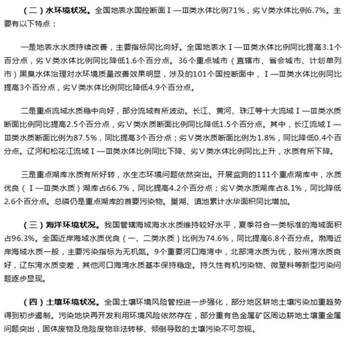
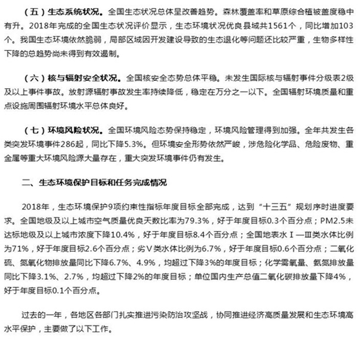
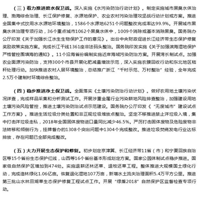
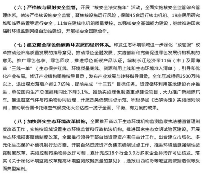
4月21日,受国务院委托,李干杰向十三届全国人大常委会第十次会议作关于2018年度环境状况和环境保护目标完成情况报告。报告指出,2018年全国大气和水环境质量进一步改善,土壤环境风险得到基本管控,生态系统格局整体稳定,核与辐射安全水平巩固提升,环境风险态势保持稳定。












下一条:铅烟尘吸附中铅厂家的选择方式
相关新闻
- 多地掀起危废大排查,固废新法最高罚款500万,关注10项重点
- 明日起入驻25个省市, 2019年第一轮中央环保专项督查启动!
- 铅烟尘吸附的控制与净化标准
- 脱硫脱硝设备厂家介绍脱硫脱硝工艺可以减少有毒气体的排放



